Mastercut Sprinto 13A-312-659 (2000) Schaltplan Vanguard Ersatzteile
Schaltplan Vanguard 13A-312-659 (2000)

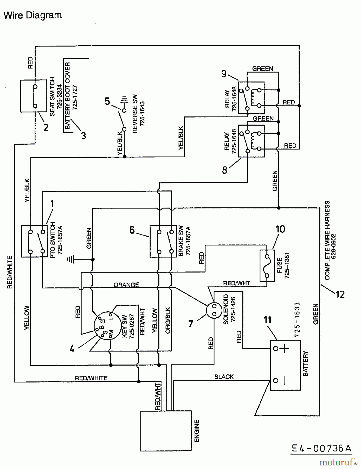
Hier finden Sie die Ersatzteilzeichnung für Mastercut Rasentraktoren Sprinto 13A-312-659 (2000) Schaltplan Vanguard. Wählen Sie das benötigte Ersatzteil aus der Ersatzteilliste Ihres Mastercut Gerätes aus und bestellen Sie einfach online. Viele Mastercut Ersatzteile halten wir ständig in unserem Lager für Sie bereit.






