Toro 38155 (826) - 826 Snowthrower, 1983 (3000001-3999999) ENGINE BRIGGS & STRATTON MODEL NO. 190402 TYPE 0989-01 #2 Ersatzteile
ENGINE BRIGGS & STRATTON MODEL NO. 190402 TYPE 0989-01 #2 38155 (826) - Toro 826 Snowthrower, 1983 (3000001-3999999)

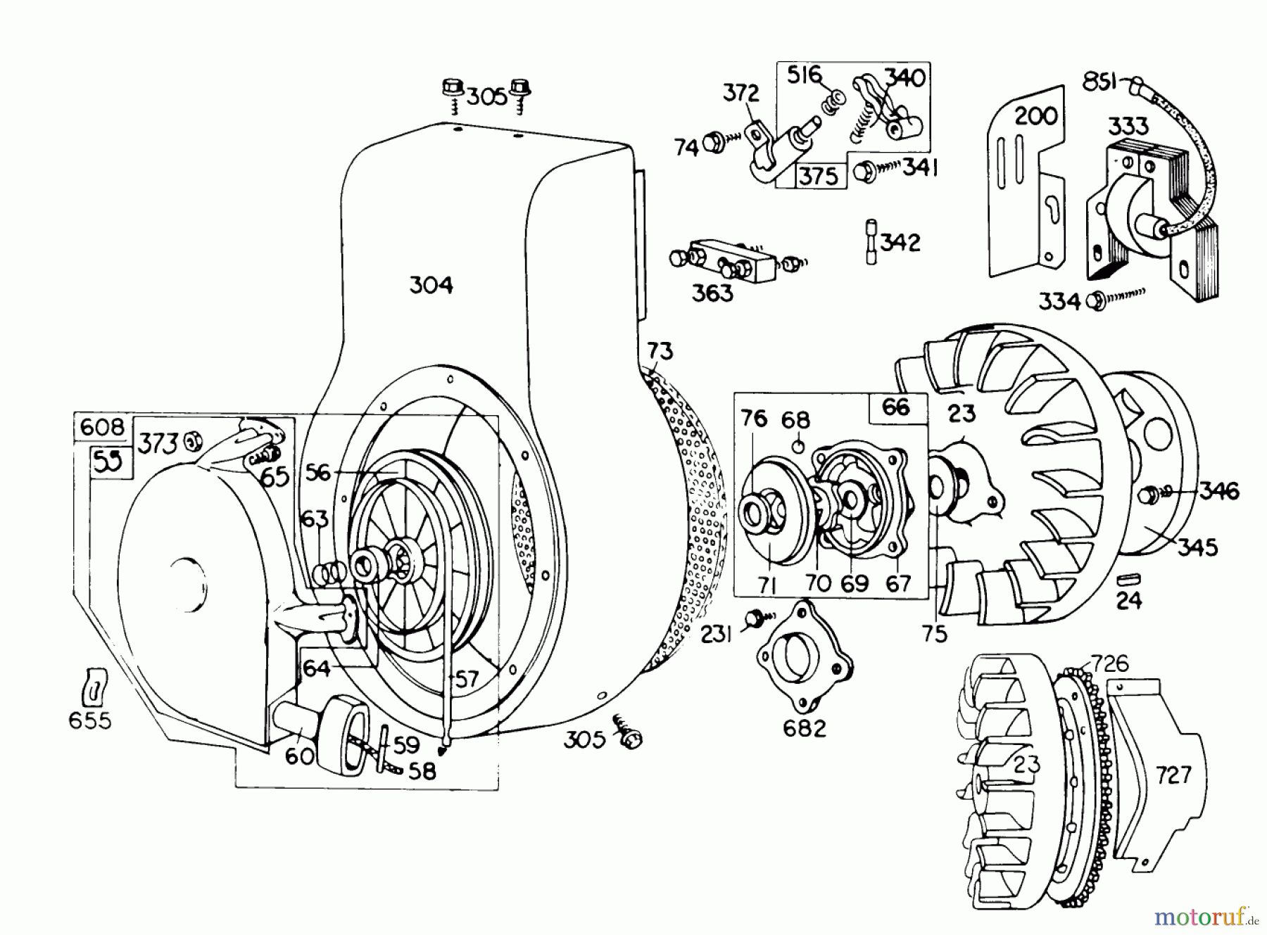
Hier finden Sie die Ersatzteilzeichnung für Toro Neu Snow Blowers/Snow Throwers Seite 1 38155 (826) - Toro 826 Snowthrower, 1983 (3000001-3999999) ENGINE BRIGGS & STRATTON MODEL NO. 190402 TYPE 0989-01 #2. Wählen Sie das benötigte Ersatzteil aus der Ersatzteilliste Ihres Toro Gerätes aus und bestellen Sie einfach online. Viele Toro Ersatzteile halten wir ständig in unserem Lager für Sie bereit.
| BildNr | Artikel Nummer | Bezeichnung | |
| 23 | BS392034 | VERWEIS ZU | |
| 24 | BS61760 | ||
| 55 | BS393576 | STARTERGEHAEUSE | |
| 56 | BS295871 | SEILSCHEIBE | |
| 57 | BS294303 | VERWEIS ZU | |
| 58 | BS66884 | ||
| 59 | BS230228 | VERWEIS-NR. 230228S | |
| 60 | BS66728 | ||
| 63 | BS260414 | VERWEIS ZU | |
| 64 | BS230543 | VERWEIS-NR. 281204 | |
| 65 | BS93067 | ||
| 66 | BS393117 | VERWEIS ZU | |
| 67 | BS261453 | VERWEIS-NR. 394897 | |
| 68 | BS63770 | ||
| 69 | BS66718 | SCHEIBE 220574 | |
| 70 | BS298799 | VERWEIS ZU | |
| 71 | BS221653 | VERWEIS-NR. 394506 | |
| 73 | BS221796 | VERWEIS ZU | |
| 74 | BS93042 | ||
| 75 | BS220865 | VERWEIS ZU | |
| 76 | BS68238 | ||
| 200 | BS221760 | VERWEIS ZU | |
| 231 | BS93064 | ||
| 304 | BS390516 | VERWEIS ZU | |
| 305 | BS93158 | ||
| 333 | BS298968 | ZUENDSPULE | |
| 341 | BS93381 | ||
| 340 | BS26018 | FEDER-HEBEL | |
| 341 | BS93381 | ||
| 342 | BS65704 | ||
| 345 | BS222170 | UNTERBRECHERDECKEL | |
| 346 | BS93014 | ||
| 363 | BS19203 | SCHWUNGRADABZ.19068 | |
| 372 | BS220477 | KONDENSATORKLEMME | |
| 373 | BS92987 | ||
| 375 | ![]() | BS294628 | UNTERBRECHER 292589 |
| 516 | BS260374 | FEDER | |
| 608 | BS390391 | RUECKL.-STARTER | |
| 655 | BS222598 | VERWEIS-NR. 691734 | |
| 682 | BS211516 | SCHUTZBLECH (I) | |
| 726 | BS392134 | VERWEIS-NR. 399676 | |
| 727 | BS221940 | VERWEIS ZU | |
| 851 | BS221798 | SIEHE 493880S | |




