Zurück zu
>
Roth / TORO
>
Handgeräte
>
Schneefräsen
>
einstufig
>
CR 1000
>
603/38195
>
0000001
>
Motor (Modell-Nr. 38190)
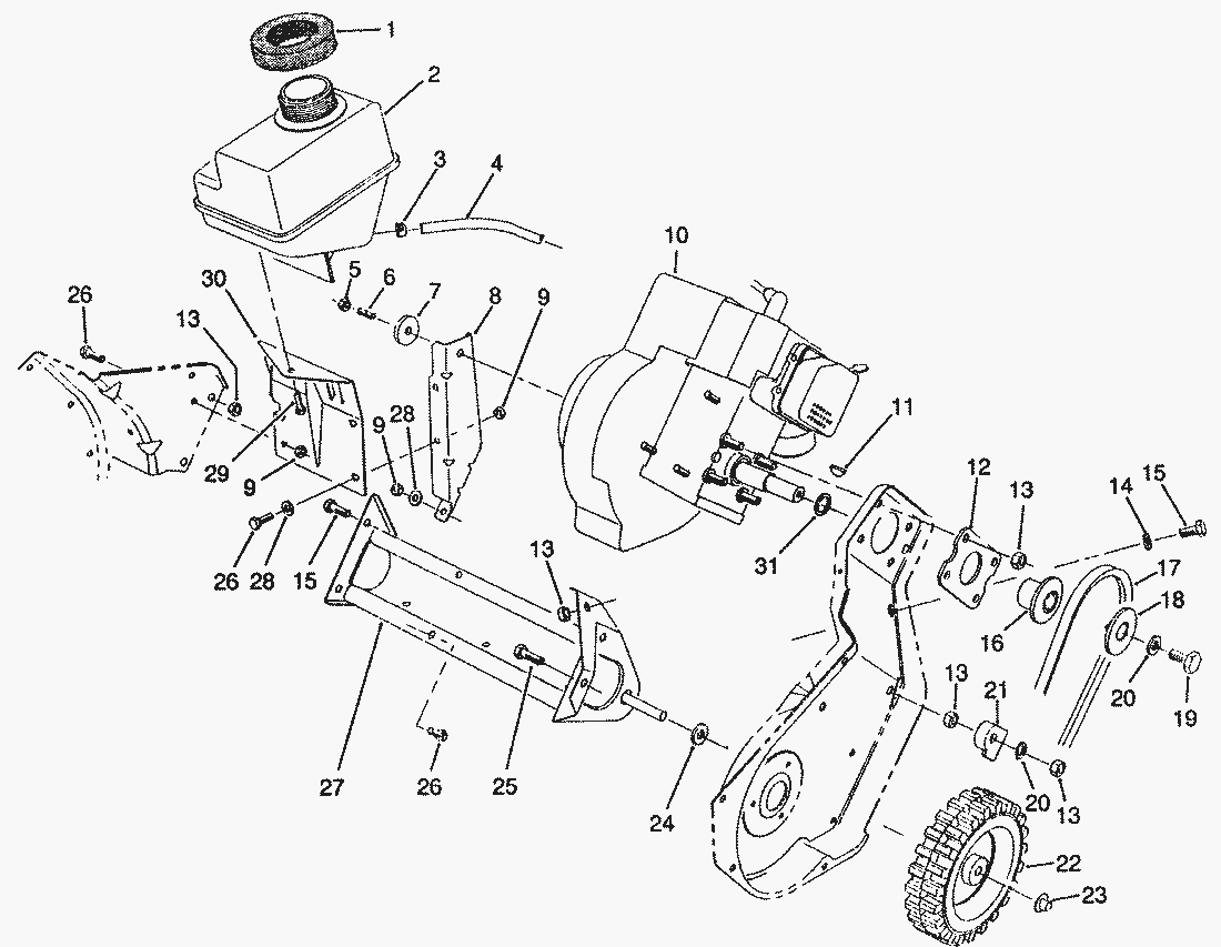
Ersatzteillisten für Toro Roth / TORO Motor (Modell-Nr. 38190)
Pos.
Bezeichnung
Ersatzteilnummer
1
Dichtung
55-9310
2
Tank-Fuel
71-5020
3
Clamp
2412-86
4
Hose-Fuel
49-2482
5
Mutter
32152-4
6
Stud
38-8710
7
Scheibe
71-5320
8
Support-Engine
71-5210
9
MUTTER
3296-42
10
11
Keil
3257-3
12
Plate-Engine
71-5290
13
MUTTER
3296-29
14
Scheibe
3256-23
15
Schraube
322-3
16
Hub-Sheave
71-5050
17
Belt-Drive
71-5380
18
Cap-Sheave
71-5060
19
Screw-Locking Hex. Hd.
3235-6
20
Scheibe
3256-71
21
Guide-Cable
71-5280
22
Rad
23-3250
23
Sicherungskappe
3290-320
24
Scheibe
71-5440
25
Schraube
322-5
26
Schraube
321-4
27
Frame Assembly
71-5200
28
scheibe
3256-22
29
Schraube
32144-53
30
Bracket-Fuel Tank
71-5220
31
Scheibe
7-3590
Gebrauchsanweisungen
Toro
Roth / TORO
Aufsitzmäher
Handgeräte
Kehrmaschinen
Schneefräsen
Zubehör
zweistufig
einstufig
Snow Commander
CCR 3650 GTS
CCR 3000
CCR 2450
CCR 2400
CCR 2000
CR 1000
603/38196
603/38195
69000001
59000001
49000001
39000001
2000001
1000001
0000001
Starter Nr. 590537
Motor Tecumseh Modell-Nr. HSK600 Typ 1660-N (Modell-Nr. 38195)
Motor Tecumseh Modell-Nr. HSK600 Typ 1659-N (Modell-Nr. 38190)
Vergaser Nr. 632552
Holm
Startermotor & Schalter (Modell-Nr. 38195)
Motor (Modell-Nr. 38195)
Motor (Modell-Nr. 38190)
Rotor
Rotorgehäuse
oberer Abdeckung (Fortsetzung)
oberer Abdeckung
603/38191
CR 20
CR 20 R
S 620
S 200
CCR Powerlite
Sauger/Bläser
Rasenmäher
Robin
Impressum
(C) by motoruf